通用导航
无障碍
|
政务新媒体矩阵
|
政府微信
|
政府微博
|
本站支持ipv6
|
登录
|
退出 |
注册
网站首页
新闻中心
政务公开
政务服务
与民互动
数据发布
走进碑林
专题专栏
网站首页
新闻中心
政务公开
政务服务
与民互动
数据发布
走进碑林
专题专栏
首页
/
政务公开
/
法定主动公开
/
生态环境
/
环境管理
/
正文
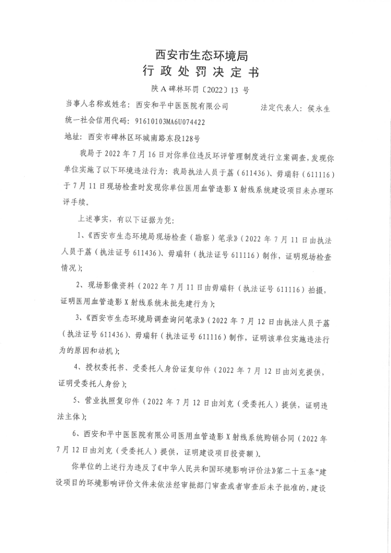
行政处罚
浏览次数:
次
索引号
2023-004273
发布日期
2023-06-02 12:06
来 源
市生态环境局碑林分局
内容概述
行政处罚
【字体:
大
中
小
】
保存
打印
发布时间:2023-06-02 12:06
来源:市生态环境局碑林分局
行政处罚
分享:
扫一扫在手机打开当前页
footer
退出