各区、县人民政府,市人民政府各工作部门、各直属机构:
《西安市防汛应急预案》已经市政府同意,现印发给你们,请认真遵照执行。
西安市人民政府办公厅
2021年6月2日
西安市防汛应急预案
1总则
1.1编制目的
深入贯彻落实习近平总书记关于防灾减灾救灾的重要论述和“两个坚持、三个转变”防灾减灾救灾理念,推进防汛抗旱体系和能力现代化建设,坚决有效防控洪涝灾害重大风险,依法有力、有序实施防汛应急处置,保证防汛抗洪抢险和救援工作高效有序,最大程度减少洪涝灾害造成人员伤亡和财产损失,保障全市经济社会可持续发展。
1.2编制依据
《中华人民共和国突发事件应对法》《中华人民共和国防洪法》《中华人民共和国防汛条例》《军队参加抢险救灾条例》《陕西省实施〈中华人民共和国防洪法〉办法》《陕西省防汛应急预案》等法律法规和规范性文件。
1.3适用范围
本预案适用于西安市辖区内发生的,或毗邻地市发生但可能影响西安市的洪涝灾害预防和应对工作。
1.4总体目标
坚持“人民至上、生命至上”理念,把确保人民生命安全作为首要目标落到实处,立足防大汛、抢大险、救大灾,努力做到“不死人、少伤人、少损失”。发生设防标准内洪水,确保堤防不决口、水库不垮坝、城市不受淹、人员不死亡和重要设施不毁坏、交通干线不中断;遭遇超标准洪水,确保人民生命安全,努力实现主要河道堤防、大中型水库、县级以上城市、重要基础设施安全运行;突发暴雨山洪,要确保受威胁区和低洼内涝区不发生群死群伤事件,确保主城区安全度汛。
1.5工作原则
防汛抗旱工作实行各级政府行政首长负责制,坚持以下原则:
(1)两个坚持、三个转变。坚持以防为主、防抗救相结合,坚持常态减灾和非常态救灾相统一,努力实现从注重灾后救助向注重灾前预防转变,从应对单一灾种向综合减灾转变,从减少灾害损失向减轻灾害风险转变。
(2)统一领导、分级负责。坚持“党政同责、一岗双责、齐抓共管、失职追责”,按照属地为主、分级负责、层级响应的原则,做好防汛减灾工作。相关部门依照本预案确定的任务,尽职尽责、密切协作、快速反应、形成合力、积极应对。
(3)预防为主、综合施策。坚持工程与非工程措施相结合,完善防洪工程体系,突出防汛隐患排查整治,加强预案管理和物资队伍建设,强化监测会商与分析研判,健全预报预警发布机制,针对性开展演练,实现预报、预警、预演、预案的全链条融合。
(4)科学处置、安全第一。险灾情发生后,坚持科学指挥决策,迅速采取有效措施,及时开展险灾情处置,严防次生灾害发生。处置过程中要始终将抢险救援人员和群众生命安全放在首位,及时转移受威胁人员。
(5)以专为主、专群结合。加强防汛抢险专业化队伍建设,积极运用新技术、新方法,将科学研判、快速处置、精准管控的基本方略贯穿防抗救各环节,不断提升防汛救灾专业化水平。加强防汛宣传培训,健全群测群防体系,增强干部群众辨灾识灾、临灾避险、自救互救的意识和实战能力。
1.6主要任务
(1)减轻灾害风险,做好灾前预防和准备。
(2)密切监控雨情、水情、工情、险灾情,强化会商研判,及时发布预报预警。
(3)组织疏散、转移、解救受威胁人员,及时妥善安置,确保人员安全。
(4)科学运用各种手段开展险灾情处置,严防次生衍生灾害发生。
(5)管控重大危险源,保护重要目标。
(6)加强灾害发生地区及周边社会治安管控,保障公共安全,维护社会稳定。
2城市概况
2.1自然地理
西安市位于黄河流域中游关中盆地,东经107°40'—109°49'和北纬33°42'—34°45'之间,南依秦岭,北跨渭河。地势南高北低,属暖温带半湿润大陆性季风气候,冷暖干湿四季分明,多年平均降雨量为600—800毫米,并由北向南递增。
2.2社会经济
截至2019年年底,全市常住人口1020.35万人,比上年末净增19.98万人,城镇人口占常住人口比重74.61%。2020年地区生产总值10020.39亿元,其中,第一产业增加值312.75亿元,增长3.0%;第二产业增加值3328.27亿元,增长7.4%;第三产业增加值6379.37亿元,增长4.2%。
2.3防汛基本情况
2.3.1主要河流、水库概况
西安市主要河流有13条。其中包括长安八水:渭河、泾河、灞河、浐河、潏河、滈河、涝河、沣河(均属黄河支流,渭河、泾河属西安市过境河),以及黑河、新河、皂河、清河、石川河等主要河流。
西安市主要水库有32座,具防洪、供水、灌溉、发电等多种功能。其中大型水库1座(黑河金盆水库),中型水库3座(李家河水库、石砭峪水库和零河水库),小(一)型水库28座。中型以上淤地坝18座。
2.3.2城市内涝概况
近年来汛期局地短时强降雨频发,可预报时效短,易造成城区发生内涝灾害。主城区低洼路段、下穿通道可能发生的积水点共计130处,低洼地、棚户区、地下车库、地下商城、广场、仓库等地下设施共789处,深基坑共235处,已运行的地铁地下出入口共501个,都属于防汛风险区。
主城区现有排水管网5605千米,其中雨水管道2213千米,污水管道2229千米,合流管道134千米,过街管道1029千米。主要蓄洪池有:护城河、汉城湖,总调蓄水量130万立方米(其中,护城河80万立方米,汉城湖50万立方米)。市区有排水提升泵站49座,各型泵机156台,含大型移动式抽水车(龙吸水)3台,主要担负着城区下穿立交和道路积水点的积水抽排工作。
2.3.3山洪灾害概况
西安市秦岭、骊山山区面积达4873.6平方千米,占全市面积48.6%。全市共有山洪灾害危险区281处,涉及7个区县(周至县13处,鄠邑区72处,长安区111处,灞桥区5处,蓝田县69处,临潼区10处,阎良区1处)。
3组织体系及职责
3.1指挥机构
3.1.1西安市防汛抗旱指挥机构
西安市防汛抗旱指挥部(以下简称市防指)是市政府的议事协调机构,负责组织领导全市防汛抗旱工作。
总指挥长:市政府主要负责同志
副总指挥长:市委常委、常务副市长,分管城管、水务工作副市长,西安警备区副司令员
指挥长:市政府分管应急、城管、水务工作的副秘书长,市应急管理局局长、市水务局局长、市城管局局长、市消防救援支队支队长
秘书长:市水务局副局长兼市应急管理局副局长
市防指下设市防汛抗旱指挥部办公室(以下简称市防汛办)、市农村防汛抗旱办公室、市城市防汛办公室。
市防汛办设在市应急管理局,主要承担市防指日常工作,履行全市防汛抗旱工作牵头抓总和组织、协调、指导、监督等职能。办公室主任由市应急管理局局长兼任。
市农村防汛抗旱办公室设在市水务局,负责农村、山区防汛抗旱工作。办公室主任由市水务局局长兼任。
市城市防汛办公室设在市城管局,负责城市防汛工作。办公室主任由市城管局局长兼任。
成员:市委宣传部、西安警备区、市发改委、市工信局、市教育局、市公安局、市财政局、市资源规划局、市住建局、市城管局、市交通局、市水务局、市农业农村局、市商务局、市文化旅游局、市卫生健康委、市应急管理局、市人防办、市秦岭保护局、市气象局、武警西安支队、市消防救援支队、市供销联社、西安水务集团、国网西安供电公司、陕西地电西安分公司、中国电信西安分公司、西安水文水资源勘测中心分管负责同志。见图3-1。
3.1.2区县(开发区)指挥机构
各区县、开发区依法设立区县(开发区)防汛抗旱指挥部以下简称〔区县(开发区)防指〕,组成单位和负责同志由区县政府、开发区管委会批准,报市防指备案。区县(开发区)防指应设立办事机构,承担其日常工作。

3.2指挥机构职责
3.2.1市级指挥机构职责
市防指在市政府领导下,负责组织、协调和指导全市防汛抗旱工作,主要职责是:
(1)贯彻执行党中央、国务院防汛抗旱工作方针政策和法律法规,落实国家防汛抗旱总指挥部,省委、省政府、省防汛抗旱总指挥部,市委、市政府对防汛抗旱工作的决策部署。
(2)研究部署全市防汛抗旱工作,发挥牵头抓总、组织协调、指导督促职能。
(3)组织较大水旱灾情会商研判、应对处置、指挥调度。
(4)指导协调较大水旱灾害防治和应急抢险救援工作。
(5)组织指导有关水旱灾害的调查评估处理和挂牌督办工作。
(6)完成市政府交办的其他防汛抗旱工作。
3.2.2市防汛办职责
(1)协调推动各区县(开发区)、各成员单位贯彻落实党中央、国务院和省委、省政府、市委、市政府关于防汛抗旱工作的各项决策部署,中央领导和省市领导关于防汛抗旱工作的重要指示批示精神以及国家防总、国家防办、省防总、省防办的工作要求。
(2)分析全市防汛抗旱形势,开展全市防汛抗旱方针政策和工作措施的调查研究,协调解决全市防汛抗旱工作中的重要问题和成员单位提出的重要事项。
(3)研究提出市防指年度工作要点和任务分工方案建议,综合汇总和通报全市防汛抗旱工作情况,承办市防指会议组织、文件起草、制度拟定、议定事项跟踪督办工作。
(4)研判发布全市防汛抗旱险情信息和监测信息,组织实施全市防汛抗旱工作督查、约谈等工作。
(5)协调指导全市防汛抗旱应急工作,按照总指挥长、副总指挥长、指挥长要求,做好市级预案启动,较大以上汛情、旱情及其他需要市防指响应处置的灾情有关协调指导工作。
(6)负责市防指成员单位的日常协调联络工作。
(7)承办市防指交办的其他事项。
3.2.3区县(开发区)指挥机构职责
(1)全面负责本辖区防汛应急工作,执行市防指及区县(开发区)政府(管委会)的防汛指令。
(2)建立完善本辖区防汛应急工作责任制,层层落实责任,严明防汛纪律;组织制定本辖区防汛应急预案及防汛抢险措施,并进行现场技术指导;储备防汛抢险物资。
(3)组织开展险情巡查工作,遇有险情及时上报市防指及区县政府,确保通讯畅通,汛情传递及时、准确。
(4)调配抢险队伍、车辆、物资及技术力量,落实防汛责任及24小时防汛值班、领导带班制度。
(5)负责本辖区防汛应急抢险工作及受威胁村庄、社区、学校、医院、工厂等人员的撤离。
(6)及时向市防指及区县(开发区)政府(管委会)报送防汛应急的相关情况,并配合做好本辖区灾后生活安置及生产自救工作。
3.2.4市级指挥机构成员单位职责
市防指各成员单位应按照各自的防汛抗旱职责及时主动向市防指报送防汛抗旱工作开展、重要事项、突发事件、险情灾情及其应对处置、意见建议等情况,按照市防指统一安排部署,发挥好相关单位的专业优势,衔接好“防”和“救”的责任链条,确保责任链条无缝对接,形成整体合力。各成员单位主要职责:
市委宣传部:负责协调媒体配合市应急管理局、市水务局、市城管局等部门做好防汛抗旱工作政策解读和舆论引导,开展防汛抗旱公益宣传和重要时段的安全提示;指导有关部门做好突发事件的信息发布及宣传报道;指导有关部门做好舆情监测、媒体应对及新闻发布工作。
市发改委:负责大型防洪工程建设、水毁工程修复的立项和审批工作;组织协调市级救灾物资的收储、轮换和日常管理。
市工信局:指导做好工业企业的防汛工作;负责协调组织抗洪抢险、抗旱救灾期间的通信保障工作。
市教育局:指导全市教育系统防汛工作;指导开展学生防溺水安全教育,普及避险自救知识和提高自救互助能力;做好危漏校舍及地势低洼学校的防汛工作。
市公安局:负责汛期交通疏导及管制工作;维护灾区社会治安秩序,依法打击防汛抗旱工作中的违法犯罪活动;做好防汛抗旱设施的安全保护工作;协助组织群众安全撤离或转移,协助做好河道清障工作。
市财政局:负责市级防汛抗旱、应急抢险救灾资金保障。
市资源规划局:负责汛期地质灾害防治工作;组织指导协调和监督地质灾害调查评价及隐患的普查、详查、排查,指导开展群测群防、专业监测和预报预警工作;制定、完善和落实防滑坡预案,在重点地区建立预警预报系统,及时组织撤离危险区人员,做到科学预防;指导、协调林区防汛抗旱及国有林场、苗圃的救灾、生产性恢复工作;协调地方政府和有关部门清除河道行洪区内的阻水林木;及时提供林业旱情,组织指导林区减灾工作。
市住建局:负责指导做好老旧房屋、在建房屋建筑工程和市政基础设施工程(含轨道交通工程)的防汛除涝工作。
市城管局:承担市城市防汛办公室的职责;负责组织实施市区城市防汛排涝应急方案;负责城市排水设施运行管理,城六区市政设施防洪排涝工作,指导协调督促相关部门做好城市防汛排涝工作;指导市区汛期城市排水等市政公用设施安全运行工作。
市交通局:负责公路及公路桥梁防汛度汛工作;组织协调涉水、涉河在建交通运输工程安全度汛工作,在紧急情况下责成项目业主(建设单位)清除障碍行洪设施;组织协调抢险救灾物资调运及灾区人员、物资转移运输工作。
市水务局:承担市农村防汛抗旱办公室职责,负责全市河道、水库、淤地坝、山洪灾害防汛工作;负责防洪工程的安全运行管理;组织制定水利工程防御洪水调度和应急水量调度方案,组织重要河湖和重要水利工程的防御洪水调度和应急水量调度;加强河道管理,做好汛期河道清滩等工作;做好水灾害监测预报预警,加强水雨情监测预警综合平台及发布平台建设,为防汛抗旱指挥部科学指挥提供有力支撑;组织指导水利工程洪水调度和险情应急处置工作;组织做好防汛抢险技术支撑工作;做好山洪灾害防治工作,加强非工程措施项目建设管理。
市农业农村局:负责农业防灾减灾和救灾工作;指导农村社区的防汛工作;负责监测、提供农业旱涝灾情;指导农业紧急救灾和灾后生产恢复。
市商务局:负责监测灾区重要生活必需品市场运行和供求形势,协助相关部门组织协调生活必需品应急供应。
市文化旅游局:负责做好纳入旅游行业管理景区的防汛工作,特别是秦岭北麓旅游景区的防汛工作,及时准确报道经市防指审定的水情、灾情和防汛抗旱工作动态信息;向公众发布雨水情、汛情、旱情等信息,向社会宣传抢险救灾、抗灾自救知识;督促旅游景区、旅行社建立预警信息收集处置机制,根据天气情况合理调度运行、调整旅游线路,保障游客安全。
市卫生健康委:负责灾区医疗救治和疾病预防控制等工作。
市应急管理局:承担市防汛办日常工作;指导水旱灾害应急救援,组织协调较大水旱灾害应急救援工作;承担全市应对较大水旱灾害指挥协调工作;协调指导全市实施防御洪水抗御旱灾调度和应急水量调度工作;指导做好尾矿库、非煤矿山的防汛工作。
市人防办:负责协调组织人防工程防汛减灾工作,组织开展全市人防系统防汛隐患排查整治工作,组织人防专业队伍配合做好防汛抢险救灾工作。
市秦岭保护局:督导秦岭沿山区县做好防汛抗旱相关工作。
市气象局:负责气象监测、预报、预警等工作,密切跟踪雨情,提供实时气象服务,及时向社会及政府职能部门提供实况信息;组织实施人工影响天气工作。
西安警备区、武警西安支队、市消防救援支队:根据需要,担负抗洪抢险、营救群众、转移物资及执行较大抗旱措施的任务,协助开展灾后重建。
市供销联社:负责直属企业防汛安全,指导做好供销系统防汛工作。
西安水务集团:负责管辖水库及水工程的防汛安全,负责城市供水安全,做好应急水量调度工作;配合城管部门,做好相关城市防汛工作。
国网西安供电公司、陕西地电西安分公司:负责所辖电力设施防汛安全;落实防汛抢险救灾用电和抗旱灌溉用电保障措施。
中国电信西安分公司:负责电信通信设施的防汛安全,电信通讯设施保障,确保电信通讯信息通畅;做好灾情期间应急通讯保障,协调电信通信资源调度。
西安水文水资源勘测中心:负责水情监测预报,洪水、枯水预报预警和分析,做好汛情监测预报。
3.2.5区县(开发区)防指成员单位职责
区县(开发区)防指成员单位职责可参照市防指成员单位职责。
3.3防汛抢险专项工作组
发生或预判将发生重大及以上洪旱灾害,市防指视险情灾情情况启动应急响应,设立专项工作组,在市防指总指挥长、副总指挥长或其指定的指挥长领导下工作,各专项工作组组长由牵头单位相关负责同志担任,负责协调工作组相关成员单位共同做好应急处置工作。工作组及其成员单位可根据实际需要进行调整。
(1)综合协调组
牵头单位:市应急管理局
配合单位:市水务局、市城管局
工作职责:传达执行省防指、市委、市政府指示、部署,做好防汛抢险综合协调工作;汇总报送灾险情动态和应急工作进展情况等;完成指挥部交办的其他任务。
(2)抢险救援组
牵头单位:市应急管理局
配合单位:西安警备区、武警西安支队、市公安局、市资源规划局、市住建局、市水务局、市城管局、市人防办、市消防救援支队、西安水务集团
工作职责:负责组织指导救援救助受灾群众,统筹各相关力量实施抢险救援救灾工作;完成指挥部交办的其他任务。
(3)技术保障组
牵头单位:市水务局或市城管局
配合单位:市资源规划局、市气象局、西安水文水资源勘测中心,有关行业(单位)专家
工作职责:负责做好气象、水文、地质、测绘等方面信息的保障。根据雨情、水情、汛情、灾情及气象、水文预报和工程状况,进行会商咨询和现场技术指导,制定防汛抢险方案,指导防汛抢险工作;制定调度方案和重大应急抢护方案及避险转移方案;为防汛抢险工作提供建议和决策咨询;完成指挥部交办的其他任务。
(4)通信电力保障组
牵头单位:市发改委、市工信局
配合单位:国网西安供电公司、陕西地电西安分公司、中国电信西安分公司
工作职责:负责应急电力、通信等保障工作;组织抢修供电、通信等设施;完成指挥部交办的其他任务。
(5)交通保障组
牵头单位:市交通局
配合单位:市公安局、市城管局
工作职责:负责做好交通运输保障。实施必要的交通疏导和管制,维护交通秩序;协调组织优先运送伤员和抢险救援救灾人员、物资、设备;完成指挥部交办的其他任务。
(6)灾情评估组
牵头单位:市应急管理局
配合单位:市住建局、市资源规划局、市水务局、市城管局、市交通局及相关单位
工作职责:负责洪旱灾害事件灾情统计、核查和灾害损失评估、灾害调查评估;完成指挥部交办的其他任务。
(7)安置保障组
牵头单位:市应急管理局
配合单位:市财政局、市资源规划局、市住建局、市水务局、市商务局、市教育局、市文化旅游局、市供销联社
工作职责:负责受灾群众(游客)转移安置和抢险现场物资保障。对安置场所进行灾害风险评估;及时组织调拨救灾款物;组织抢险现场所需设备、食品等物资的调集;完成指挥部交办的其他任务。
(8)医疗救治组
牵头单位:市卫生健康委
工作职责:负责医疗救(援)治和卫生防疫工作。加强医疗物资的组织调度,做好救援人员的医疗保障工作;做好洪灾及次生衍生灾害发生后疾病预防控制和卫生监督工作;完成指挥部交办的其它任务。
(9)社会治安组
牵头单位:市公安局
配合单位:西安警备区、武警西安支队及相关单位
工作职责:负责灾区社会治安维稳工作。预防和打击各类犯罪活动,预防和处置群体事件;做好灾区重要目标安全保卫工作;完成指挥部交办的其他任务。
(10)宣传报道组
牵头单位:市委宣传部
配合单位:市文化旅游局
工作职责:统筹新闻报道工作。指导做好现场发布会组织和新闻媒体服务管理;组织开展舆情监测研判,加强舆情管控;完成指挥部交办的其他任务。
4预防和监测预警
4.1预防
(1)思想准备。加强宣传动员,增强水患意识,做好防大汛、抗大洪、抢大险思想准备。
(2)组织准备。健全指挥机构,落实工作责任,注重业务培训,加强预报预警。
(3)工程准备。按时完成水毁工程修复重建任务,对存在病险的堤防、水库等水利防洪工程设施实施应急除险加固,对跨汛期涉河施工的建设工程落实安全度汛方案。
(4)预案准备。制定河道、城市、库坝(水库、水电站,尾矿坝、拦河闸坝、蓄水景观等)、山洪易发区、涉河涉水建设工程、旅游景区、企事业单位的防洪预案,落实巡查抢险队伍和物资,开展宣传演练,提升预案操作性。
(5)物料准备。按照分级储备、分级管理、分级负责原则,市、区县(开发区)和有关堤防、水库工程管理单位、防汛重点部位应储备必要的防汛物料。
(6)通信准备。充分利用社会通信公网,建设防汛通信网络,作为汛情监测预警支持平台。各区县(开发区)和有防汛任务的镇(街)要结合实际建立防汛指挥信息平台,保证洪水监测预警通信和信息网络系统畅通,确保雨情、水情、灾情和指挥调度指令及时传递。
(7)汛前检查。实行以查组织、查责任、查工程、查预案、查物料、查队伍、查通信、查监测、查预警为主要内容的分级防汛安全检查制。
(8)隐患排查。采取群专结合、人技结合、点面结合等方式,聚焦洪涝灾害易发的重点区域、重点部位和重要设施,全面开展辖区内防汛风险隐患排查,发现薄弱环节及时予以消除。对发现的风险隐患进行登记、评估、整改和处置,及时消除和控制风险,不能及时处置的,要落实好责任人和针对性应急措施。
(9)防汛管理。在河道、水库内建设的非防洪建设项目应编制洪水影响评价报告,对未经审批、严重影响防洪安全的项目,应依法强行拆除。
4.2监测预警任务分工
4.2.1雨水情
气象部门负责公众气象预报、灾害性天气预警,按职责统一发布灾害性天气警报和气象灾害预警信息;与应急管理、水务、城管、资源规划等部门实现监测预报预警服务信息共享共用;面向公众发布有关灾害预警信息;提高气象网格降水预报产品的时空分辨率和准确率,提前24小时发布降雨预报,提前1—3小时发布短临预报,提高预报精细化率。
水务部门负责联系做好辖区内的水文监测工作,承担水情监测预警工作。按照分级负责原则和权限,及时发布河湖库洪水、山洪预警信息;水利工程险情按照有关预案及时发布预警;科学设定山洪灾害预报预警指标,核定雨量预警数值,及时向特定对象发布预警;实时向市防汛办提供雨水情信息,包括已整合的其他部门的雨水情信息数据。
城市管理、建设部门根据辖区职能分工负责城市内涝监测预报预警,建立城镇内涝防治预警、会商、联动机制。
4.2.2工情
(1)水库
各级水行政主管部门应监督指导水库管理单位落实以下工作措施:
根据水行政主管部门下达的报汛任务书要求,上报库水位、入库流量、出库流量、蓄水量等监测信息。
在水库水位超过汛限水位时,应对大坝、溢洪道、放水设施等关键部位加密监测,并按照批准的洪水调度方案进行洪水调度,同时向有调度管理权限的水行政主管部门报告工程运行状况。
当水库发生险情后,水库管理单位要落实专人监测,第一时间向下游预警并迅速处置险情,同时向主管部门和当地防汛抗旱指挥部报告。大中型水库发生重大险情应在险情发生后半小时内上报市防指。
(2)堤防
各级水行政主管部门应监督指导堤防工程管理单位落实以下工作措施:
负责对所管辖的堤防(含护岸,下同)进行日常巡查。出现警戒流量以上洪水时,应加强监测并及时向主管部门报送运行情况。发生险情后,要落实专人监测,及时进行应急抢护处理并向主管部门和当地防汛抗旱指挥部报告,当地防汛指挥机构应迅速组织抢险并在第一时间向可能淹没的有关区域发布预警信息。
(3)城区
各级城市防汛主管部门应监督指导城区防汛管理单位落实以下工作措施:
加强日常巡查监测,及时掌握道路积水情况,并采取相应处置及管理措施。发生险情后,要落实专人监测,及时进行应急抢护处理并向主管部门和当地防汛抗旱指挥部报告。
4.3预警
4.3.1预警分类分级
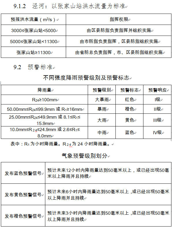
按照气象、水文相关行业标准,分为暴雨、洪水、山洪灾害等三类预警,三类预警级别划分为四个等级,从高到低分为红色、橙色、黄色、蓝色。
4.3.2预警发布
(1)发布权限。气象、水文、水务等部门根据职责分工,负责确定预警区域、级别,及时向受影响区域发布预警信息,并报市防指。
(2)发布方式。预警信息的发布和调整要及时通过广播、电视、手机、报刊、网络、警报器、宣传车、大喇叭或组织人员逐户通知等方式进行。
(3)发布对象。明确预警发布范围,对学校、医院、旅游景区、在建工地、移民安置点、山洪灾害危险区等特殊场所以及老、幼、病、残、孕等特殊人群应进行针对性预警。
(4)信息反馈。承担应急处置职责的相关部门(单位)在收到预警信息后,应及时向发布预警信息的单位反馈接收结果。
4.3.3预警响应
当发布蓝色、黄色预警时,由预警地区区县(开发区)防指负责同志组织会商调度;当发布橙色、红色预警时,由预警地区防汛指挥部主要负责同志组织会商调度。预警信息发布后,各级各有关部门要根据预警级别和实际情况,按照属地为主、分级负责、层级响应的原则,采取相应防范措施。
(1)密切关注雨情、水情、工情,及时收集、报送相关信息。
(2)加强水库、堤防、城区低洼易涝点、山洪灾害危险区、在建工地等部位和区域的巡查值守。
(3)组织抢险救援队伍和负有特定职责的人员进入待命状态,动员后备人员做好准备,视情预置有关队伍、装备、物资等资源。
(4)调集抢险救援所需物资、设备、工具,准备转移安置场所。
(5)按照相关预案要求,疏散、转移易受威胁人员并予以妥善安置,转移重要物资,管控重大危险源。
(6)关闭或限制使用易受洪涝灾害危害的场所,封闭下穿立交和低洼易涝点,控制或限制容易导致危害扩大的公共场所活动。
(7)媒体单位应优先做好预警信息传播和应急宣传工作。
(8)视情对预警地区防汛工作进行督促和指导。
5应急响应
5.1总体要求
(1)根据致灾洪水的种类及可能的危害程度,分类划分防汛响应等级,由轻至重分为Ⅳ级、Ⅲ级、Ⅱ级、Ⅰ级。
(2)进入汛期,市、区县(开发区)两级防汛抗旱指挥部应实行24小时值班制度。一旦发生突发性洪涝灾害,市、区县(开发区)两级防汛抗旱指挥机构适时进入应急响应状态。
(3)市、区县(开发区)两级防汛抗旱指挥机构依照防洪指挥权限做好相关防洪调度,防汛抗旱指挥部各成员单位按照市防指的统一部署和职责分工开展工作并及时报告有关工作情况。
(4)洪涝灾害发生后,任何个人发现堤防、水库发生险情时,应立即向市、区县(开发区)防指报告。由事发地区县(开发区)防指向同级区县(开发区)政府(管委会)和市防指报告情况。由事发地区县(开发区)政府(管委会)负责组织实施防汛抢险、抗灾救灾等工作。
(5)对跨区域发生的洪水灾害或洪水灾害将影响到邻近行政区域的,事发地区县(开发区)防指在报告同级政府和市防指的同时,应及时向受影响地区防指通报情况。
(6)当国家防总或省防总启动涉及西安市的防汛应急响应后,市防指及区县(开发区)防指应按照国家防总或省防总的要求,做好防汛抢险的各项工作,并适时启动市及区县(开发区)的防汛应急响应。
5.2先期处置
建立健全统一指挥、高效有序的应急联动和快速反应机制。灾害发生后,事发地党委、政府应加强组织领导,防汛抗旱指挥部应及时启动应急响应,视情成立现场指挥部,摸排掌握险灾情,迅速采取措施开展现场处置,组织干部群众开展自救互救工作,做好信息发布和舆情引导,并按规定向上级防汛抗旱指挥部报告。
5.3Ⅳ级应急响应
5.3.1启动条件与程序
当出现以下情况之一者,市防汛抗旱指挥部可启动Ⅳ级应急响应,启动命令由市防汛办主任签发。
(1)渭河魏家堡站流量大于等于2000m3/s、小于4000m3/s,咸阳站或临潼站流量大于等于2500m3/s、小于5000m3/s,泾河张家山站流量大于等于3000m3/s、小于5000m3/s;
(2)有2条以上主要河流同时达到或接近警戒状态预报流量;
(3)1个以上区县(开发区)发生严重洪涝灾害;
(4)渭河干流堤防出现重大险情;
(5)小(一)型水库出现严重险情;
(6)根据气象报告,暴雨引发城乡内涝,对交通、铁路、通讯及群众生活等造成一定影响。
5.3.2应急响应行动
(1)市防汛办向相关区县(开发区)防指及市防指相关成员单位发布关于启动Ⅳ级应急响应的命令,有关区县和市防指相关成员单位分别启动相应级别应急响应。
(2)相关区县(开发区)防指领导进入工作岗位。市防汛办主任主持召开防汛会商会,分析防汛抢险形势,作出相应工作安排,并将启动响应和防汛抢险情况及时上报。
(3)市防指密切监视水情的发展变化,并适时派出工作组指导防汛抢险工作。
(4)水文和气象部门应加强水文、气象监测,做好洪水、雨水预测预报,并将情况及时报送市防指。
(5)市防指其他成员单位按照职责分工做好有关工作。
(6)相关区县(开发区)防指要根据相关预案规定,做好防汛抢险组织实施工作,及时向市防指报告防汛抢险工作情况。
5.4Ⅲ级应急响应
5.4.1启动条件与程序
当出现以下情况之一者,市防指启动全市Ⅲ级应急响应,启动命令由市防指副总指挥长签发。
(1)渭河魏家堡站流量大于等于4000m3/s、小于6000m3/s,咸阳站或临潼站流量大于等于5000m3/s、小于7000m3/s,泾河张家山站流量大于等于5000m3/s、小于11300m3/s;
(2)有2条以上主要河流同时达到或接近紧急状态预报流量;
(3)2个以上区县(开发区)发生严重洪涝灾害;
(4)渭河干流堤防出现重大险情或支流堤防发生决口;
(5)中型水库出现严重险情或小(一)型水库发生重大险情;
(6)暴雨引发城乡内涝、山洪灾害,对交通、通讯及群众生活等造成较大影响。
5.4.2应急响应行动
(1)市防汛办向相关区县(开发区)防指及市防指相关成员单位发布关于启动Ⅲ级应急响应的命令,有关区县和市防指成员单位分别启动相应级别应急响应。
(2)相关区县(开发区)防指领导进入工作岗位。一名市防指副总指挥长主持召开防汛会商会,区县(开发区)防指负责同志通过视频会议方式参加会议。市防指副总指挥长对防汛应急工作作出部署,并将启动响应和防汛抢险情况上报省防总和市防指总指挥长。
(3)市防指密切监视水情的发展变化,并及时派出专家组赶赴一线指导防汛抢险工作。
(4)根据抗洪抢险需要和区县(开发区)请求,市防指调拨市级防汛物资;市财政局下拨防汛补助经费支援抢险;市防指其他成员单位按照职责分工做好有关工作。
(5)市防指成员单位进入应急值守状态,实行24小时值班制度,保持联络畅通。
(6)西安水文水资源勘测中心要做好水情预测预报,密切监视水情的发展变化;市气象局要加强气象预测预报,并将情况及时报送市防指。
(7)各区县(开发区)防指要根据相关预案规定,做好防汛抢险组织实施工作,每日向市防指报告防汛抢险工作情况。
5.5Ⅱ级应急响应
5.5.1启动条件与程序
当出现以下情况之一者,市防指启动全市Ⅱ级应急响应,启动命令由市防指总指挥长签发。
(1)在堤防设防标准内,渭河魏家堡站流量大于等于6000m3/s、咸阳站或临潼站流量大于等于7000m3/s、泾河张家山站流量大于等于11300m3/s;
(2)有2条以上主要河流同时达到或接近十分紧急状态预报流量;
(3)3个以上区县(开发区)发生严重的洪涝灾害;
(4)渭河干流一般河段堤防及主要支流堤防发生决口;
(5)大型水库发生严重险情,中型水库发生重大险情;
(6)暴雨引发城乡内涝、山洪灾害,对交通、铁路、通讯及群众生活等造成重大影响;
(7)洪水造成铁路干线、公路干线通行中断,24小时无法恢复通行。
5.5.2应急响应行动
(1)市防汛办向相关区县(开发区)防指及市防指相关成员单位发布关于启动Ⅱ级应急响应的命令,有关区县和市防指成员单位分别启动相应级别应急响应。
(2)市及区县(开发区)防指领导进入工作岗位。市防指总指挥长主持召开防汛会商会,区县(开发区)防指负责同志通过视频会议方式参加会议。总指挥长对防汛应急工作作出部署,并将启动响应及防汛抢险情况上报省防总。
(3)市防指密切监视雨情、水情的发展变化,并适时派出由市防指成员单位组成的工作组、专家组赴一线指导防汛抢险。
(4)根据抗洪抢险需要和区县(开发区)请求,西安警备区、武警西安支队、市消防救援支队及时救助受灾群众;市卫生健康委派出医疗队赴一线帮助医疗救护;市财政局及时下拨救灾资金;市商务局做好防汛救灾生活必需品的保障;市防指其他成员单位按照职责分工做好有关工作。
(5)市防指成员单位进入应急值守状态,实行24小时值班制度,保持联络畅通。
市气象局要加强滚动天气预报,加大预报密度,及时监测、分析和预测天气形势,每日向市防指提供受灾地区的精细预报。
西安水文水资源勘测中心要加强水文测报,加密测次,密切监视汛情发展变化趋势,每日向市防指提供重要河段汛情预测预报意见不少于1—2次,重要监测站监测信息每小时提供一次,情况紧急时随时提供。
(6)各区县(开发区)防指要根据相关预案规定,做好防汛抢险组织实施工作,每日向市防指报告防汛抢险工作情况不少于2次,重大突发情况要在第一时间报告。受灾区县(开发区)的防指负责人、成员单位负责人,应按照职责到负责的区域组织指挥防汛抢险工作,相关区县(开发区)防指成员单位全力配合做好防汛抢险和救灾工作。
5.6Ⅰ级应急响应
5.6.1当出现以下情况之一者,市防汛抗旱指挥部启动全市Ⅰ级应急响应,启动命令由市防指总指挥长签发。
(1)渭河魏家堡站流量大于6000m3/s、咸阳站或临潼站流量大于7000m3/s、泾河张家山站流量大于11300m3/s,洪水有可能超过堤防设防标准;
(2)有2条以上主要河流同时达到或接近非常紧急状态预报流量;
(3)4个以上区县(开发区)发生严重的洪涝灾害;
(4)渭河干流重要河段堤防发生决口;
(5)大中型水库发生严重险情;
(6)暴雨引发大面积城乡内涝、山洪灾害,对交通、铁路、通讯及群众生活等造成特别重大影响;
(7)洪水造成铁路繁忙干线、公路主干线通行中断,48小时无法恢复通行。
5.6.2应急响应行动
(1)紧急动员全市支援抗洪救灾,市防指集中精力组织抗洪撤离,开展救灾、防疫、治安保卫工作。
(2)市防汛办向相关区县(开发区)防指及市防指相关成员单位发布关于启动Ⅰ级应急响应的命令,有关区县和市防指成员单位分别启动相应级别应急响应。
(3)市及区县(开发区)防指领导进入工作岗位。市防指总指挥长主持召开市防汛会商会,区县(开发区)防指负责同志通过视频会议方式参加会议。市防指总指挥长对防汛抗洪抢险工作进行安排部署,并将防汛抗洪情况迅速上报省防总。
(4)市防指密切监视汛情、水情的发展变化,并适时派出由市防指成员单位组成的工作组、专家组赴一线指导防汛抢险,督促受灾地区组织力量投入防汛抢险工作。
(5)根据抗洪抢险需要和区县(开发区)请求,市财政局为灾区及时下拨救灾资金;铁路、交通部门为防汛抢险及救灾物资提供运输保障;西安警备区、武警西安支队、市消防救援支队及时救助受灾群众、据有关规定参加抗洪抢险工作;市卫生健康委根据需要,及时派出医疗卫生专业防治队伍赴灾区协助开展医疗救治和疾病预防控制工作;市防指其他成员单位按照职责分工做好有关工作。
(6)市防指成员单位进入应急值守状态,实行24小时值班制度,按照职责分工做好有关工作,每日向市防指汇报本部门防汛抗洪抢险行动情况。
市气象局要加强气象滚动预报,加大预报密度,及时监测、分析和预测天气形势,每日向市防指提供精细预报不少于2次。
西安水文水资源勘测中心要加强水文测报,加密测次,密切监视汛情发展变化趋势,每日向市防指提供重要河段汛情预测预报意见不少于3次,重要监测站监测信息每小时提供一次,情况紧急时随时提供。
(7)各区县(开发区)防指要根据相关预案规定,做好防汛抢险组织实施工作,每日向市防指报告防汛抢险工作情况不少于2次,重大突发情况要在第一时间报告。同时加强应急值班,动员部署防汛抢险工作;根据预案转移危险地区群众,组织强化巡堤查险和堤防防守,及时控制险情。受灾区县(开发区)防指负责人、成员单位负责人,应按照职责到负责的区域组织指挥防汛抢险工作,相关区县(开发区)防指成员单位全力配合做好防汛抢险和救灾工作。
5.7应急结束
洪水灾害得到有效控制或汛情得到缓解时,由市防指和有关区县防指下达指令,宣布结束或降低防汛应急响应级别。
6善后工作
6.1抢险补偿
市及区县(开发区)有关部门、单位和防指在紧急防汛期间调用的物资、设备、交通运输工具等,汛期结束后应及时归还;造成损坏或无法归还的,按照国家有关规定给予合理补偿或作其他处理;取土、占地、砍伐林木的依法补办手续。
6.2社会救助
鼓励各类保险机构开展洪涝灾害保险业务。灾情发生后,各保险机构要深入灾区开展查勘理赔工作。
6.3抢险物料补充
按照防汛物资储备管理办法,及时采取以物还物的方式向调拨单位归还被调用的物资,充盈防汛物资库存。
6.4水毁工程修复
对影响防洪安全的水毁工程,应尽快修复。各区县(开发区)水务部门要及早组织力量开展水毁工程修复重建方案的编制工作,积极做好修复方案的论证审查和建设资金的争取报批工作。防洪工程应力争在下次洪水到来之前恢复主体功能。遭到毁坏的交通、电力、通信、水文以及防汛专用通信设施,应由有关部门尽快组织修复,恢复功能。
6.5分析评估
洪涝结束后,市防汛办应做好防汛抢险工作总结,全面客观地分析评价防汛抢险工作的成效和经验教训,各区县(开发区)防指及相关单位在防汛抢险工作结束后将防汛抢险总结上报市防指。
6.6奖励与惩罚
市防指对在防汛工作中表现突出或做出贡献的先进集体和个人按照有关规定进行表彰、奖励;对因工作失误造成损失,或因玩忽职守、失职、渎职等违法违纪行为延误防汛突发事件处置,造成重大影响的,要会同相关部门,对有关责任人进行行政处分,构成犯罪的,依法追究刑事责任。
7保障措施
7.1技术保障
各级防指应建立和完善防汛应急指挥技术支撑体系,满足各种复杂情况下指挥调度处置要求。市气象局做好预报预警气象服务工作;市水务局、市城管局提供行业技术支撑保障;市防汛办建立防汛专家库,根据工作需要联系专家对防汛工作提供专业支持。
7.2资金保障
各级防指日常运行和保障、信息化建设、防汛物资储备、抢险队伍建设、抗洪抢险救灾等所需经费,列入各级部门预算,由同级财政部门予以保障。
7.3制度保障
建立完善各级防指工作规则、汛情会商研判发布机制、应急响应制度,形成上下衔接、左右互通、指挥顺畅、覆盖全面的防汛制度机制。
8预案管理
8.1宣传培训
预案实施后,市防指会同有关部门组织预案学习、宣传和培训。县级及以上防指结合当地实际编制防汛应急预案,报本级政府批准,并报市防指备案。
8.2防汛演练
各级防指及有关单位应制定应急演练计划,根据实际情况采取实战演练、桌面推演等方式,定期不定期组织开展人员广泛参与、处置联动性强、形式多样、安全高效的应急演练,并根据演练情况修订应急预案。
市防指各成员单位应结合实际,按要求做好本部门、本系统的防汛抢险应急演练工作。
8.3预案管理与更新
本预案由市防汛办负责管理,并组织预案评估,视情况变化及时修订完善。
9附则
9.1渭河、泾河防汛指挥权限
9.1.1渭河:以魏家堡站、咸阳站、临潼站洪水流量为标准



9.4名词解释
(1)汛期:一年中降水量最大的时期,容易引起洪涝灾害,是防汛工作的关键期,西安的汛期为每年6月至10月。
(2)洪水:由暴雨等自然因素引起的河湖水量迅速增加或水位迅猛上涨的水流现象。洪水等级一般按照水文要素重现期,分为小洪水、中洪水、大洪水和特大洪水。
(3)积水点:指道路排水无下游、无排水设施或河道排洪能力不足、顶托形成的排水不畅路段。
(4)洪水预报:指根据场次暴雨资料及有关水文气象信息,对暴雨形成的洪水过程进行预报。包括流域内一次暴雨径流量(称降雨产流预报)及其径流过程(称流域汇流预报)。预报项目一般包括洪峰流量(或水位)及其出现时间、洪水涨落过程及洪水总量。
(5)洪水调度:指运用防洪工程设施,在时间和空间上重新调节安排江、河、湖、海的洪水量及其水位。在防洪调度中,应充分考虑工程调度规划要求和洪水特性及其演变规律。
(6)防汛会商:指市级领导或市防指总指挥长、副总指挥长主持参加的防汛汛情分析、工作调度、决策会议。参与部门和人员主要有应急管理、水务、自然资源、水文、气象等相关部门及防汛技术专家组成员等。
(7)紧急防汛期:根据《中华人民共和国防洪法》规定,当江河湖泊水情接近保证水位或安全流量,水库水位接近设计洪水位,或防洪工程设施发生重大险情时,有关县级以上政府防汛指挥机构可以宣布进入紧急防汛期。在紧急防汛期,国家防汛指挥机构或者其授权的流域、省、自治区、直辖市防汛指挥机构有权对阻水严重的桥梁、引道、码头或其他跨河工程设施作出紧急处置。防汛指挥机构根据防汛抗洪需要,有权在其管辖范围内调用物资、设备、交通运输工具和人力,决定采取取土、占地、砍伐林木、清除阻水障碍物和其他必要的紧急措施;必要时公安、交通等有关部门按照防汛指挥机构决定,依法实施陆地和水面交通管制。
(8)洪涝灾害:一种常见的自然灾害,因大雨、暴雨引起的水过多或过于集中,形成的水道急流、山洪暴发、河水泛滥、淹没农田、毁坏环境与各种设施等灾害现象。
(9)重点河道:渭河、泾河、灞河、浐河、潏河、滈河、涝河、沣河,黑河、石川河、零河等较大河流。
(10)重要水库:黑河金盆水库、石砭峪水库、李家河水库、零河水库等4座大中型水库。
(11)雨情:各雨量监测点的降雨量、雨强、最大降雨点等信息。
(12)水情:各河道监测点的流量、流速、水位指标等信息。
(13)工情:主要是指水利防洪工程信息,包括水库、闸坝、堤防等水利工程的运行状况和日常监测情况。
(14)险情:堤防、桥梁、房屋损毁、水库及河道管涌以及道路积水导致的人员被困、车辆被淹等信息。
9.5预案解释部门
本预案由市防汛抗旱指挥部办公室负责解释。
9.6预案实施时间
本预案自印发之日起实施。
陕公网安备 61010302000265号